花王 冠状病毒
新型肺炎 日本成功获得可抑制新型冠状病毒感染的vhh抗体 客观日本
新型肺炎 日本成功获得可抑制新型冠状病毒感染的vhh抗体 客观日本
Coronavirus Disease 19 Covid 19 註意 新冠病毒感染前10天的癥狀妳有嗎 Youtube
鹿儿岛县雾岛市 关于在家庭出现的新型冠状病毒的消毒
美国fda认证 生活共有g Sol 便携式抗病毒灭菌喷雾持久抗毒抗菌30ml 有效应对流感和冠状病毒99 9 灭菌消毒长达7天 亚米网
日本北里大学研究提取出vhh抗体对新型冠状病毒具有抑制作用
满足经营发展需求花王股份拟4950万元购买控股股东旗下房产 手机新浪网
日大學成功造出可防新冠病毒感染的抗體 國際 中時新聞網
抗疫担责 谱写共产党员时代新歌 三八街道金园社区党总支抗击新冠病毒事迹报道 宿州新闻网
疫情期间 日本一些商品反而逆势大卖 口罩
洁霸瞬清抗菌洗衣液
官方发布 关于新冠病毒肺炎的9个事实 你一定要知道 转发扩散 民工哥技术之路 商业新知
Kao 花王洗衣粉 Kao 花王柔软洗衣粉 报价价格评测怎么样 什么值得买
新冠疫情改变生活 勤于除菌洗手 懒于化妆 Nippon Com
共抗疫情 共克时艰 两糠行业在行动 行业动态 资讯 糠醛网
责任战疫 1家外资企业捐赠10 96亿元 美国 中国香港 韩国新增捐赠最多 截至2月2日 公益时报网
驻福冈总领馆举办 花王支援湖北抗击疫情捐赠物资交接仪式
全民战疫 花王再捐款100万 花王生态工程股份有限公司
驻福冈总领馆就新型冠状病毒感染肺炎疫情举行记者会
花王股份10月17日快速上涨
新型肺炎 日本成功获得可抑制新型冠状病毒感染的vhh抗体 客观日本
科学家们开发出可以杀死新冠病毒的抗体 手机新浪网
花王中国 花王 中国 捐款壹佰万元支援疫情防控
花王中国 特殊时期给你特殊的 手 护 花王 碧柔 系列抗菌泡泡洗手液全新上市
花王持续关注并为疫情防控捐款捐物 公益时报网
科学家们开发出可以杀死新冠病毒的抗体 It 与健康 Cnbeta Com
聽到防疫就開槍 花王 連漲停分析師 搞笑買錯啦
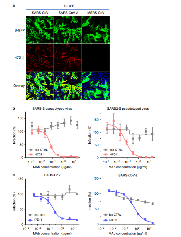
花王等开发出抑制新冠病毒增殖的抗体日经中文网
新冠疫情改变生活 勤于除菌洗手 懒于化妆 Nippon Com
花王英国灰咖泡沫染发剂无褪色染发效果测评 北美省钱快报dealmoon Com 攻略
武漢肺炎 新加坡國家環境局認證18款消毒用品有效對抗冠狀病毒 晴報 健康 呼吸道疾病 D07
预防新冠肺炎疫情扩散 近半数日本主要企业员工居家办公 博客
不是只有洗衣粉 日本花王集團合作開發出vhh抗體可望阻絕新冠病毒 Yahoo奇摩股市
中华流行病学杂志 官方网站
花王中国 花王持续关注并为疫情防控捐款捐物
花王 药用牙膏pure Oral 商品指南 好运日本行
上海金山第二工业区管理委员会 肩负社会责任 践行企业使命 一
花王中国 花王持续关注并为疫情防控捐款捐物
防疫杀菌必备 日本最热销的防疫小物精选 除菌喷雾 酒精 口罩小物 乐吃购日本
美国新冠肺炎疫情致比赛取消王蔷彭帅准备回国 中国军团新闻 新浪竞技风暴 新浪网
日大學成功造出可防新冠病毒感染的抗體 國際 中時新聞網
新冠肺炎病毒防控 他山之石 百里杜鹃国家5a级景区 今年免费向全国医务人员和人民警察开放 他山之石 安顺新闻网
微博搜索
美国新冠肺炎疫情致比赛取消王蔷彭帅准备回国 中国军团新闻 新浪竞技风暴 新浪网
花王蒸汽眼罩16片装大容量无香型热卖5盒直邮美国到手价 北美省钱快报
新冠肺炎病毒防控 他山之石 百里杜鹃国家5a级景区 今年免费向全国医务人员和人民警察开放 他山之石 安顺新闻网
花王粒盐 药用牙膏 商品指南 好运日本行
中国香料香精化妆品工业协会
仅用3周 日本花王公司开发出识别和中和新冠病毒的抗体 成本低易批量生产 产经 手机前瞻网
花王 北里大學研發小體積新冠抗體 Evelo乾癬藥推向新冠臨床二期試驗 佛羅倫薩大學 新冠衝擊生育率 環球生技月刊
家居檢疫 防疫措施 新加坡國家環境局公布18款有效消滅冠狀病毒之消毒用品 家居情報 家居生活 地產站property Station D0729
头条文章
前线直击 武汉中南医院全力救治新型冠状病毒感染的肺炎患者 大众网
第三届进博会花王展台亮点揭秘 风尚 风尚网 中国高端时尚生活门户网站
花王股份 股东计划减持不超6 股份 花王股份 新浪财经 新浪网
佳能肺部ct影像快速排查新冠病毒肺炎 办公打印新闻 中关村在线
日本地方要通过抗体检测掌握感染状况日经中文网
新冠病毒防疫 疫情進退失據日本股市大跌專家指未來2週將成防疫關鍵
战疫情绥化人大在行动 黑龙江新闻网 黑龙江日报客户端
澳网首日大雨来袭中国金花王蔷彭帅比赛被取消 王蔷 彭帅 澳网 孔塔 帕门蒂尔 网易体育
头条文章
早啊 新闻来了 01 25 疫情 新浪财经 新浪网
Y3um Vel3 Dmxm
花王持续关注并为疫情防控捐款捐物 大申网 腾讯网
中国香料香精化妆品工业协会
花王英国灰咖泡沫染发剂无褪色染发效果测评 北美省钱快报dealmoon Com 攻略
前线直击 武汉中南医院全力救治新型冠状病毒感染的肺炎患者 大众网
索尔维推出长效抗菌清洁技术actizone 系列产品
新型肺炎 日本成功获得可抑制新型冠状病毒感染的vhh抗体 客观日本
武漢肺炎 新加坡國家環境局認證18款有效對抗冠狀病毒消毒用品 內附名單 香港經濟日報 Topick 健康 健康資訊 D06
上海金山第二工业区管理委员会 肩负社会责任 践行企业使命 一
纸尿裤大作战 唯品会花王完胜 每日财经网
花王中国 花王持续关注并为疫情防控捐款捐物
花王蒸汽眼罩16片装大容量无香型热卖5盒直邮美国到手价 北美省钱快报
新冠疫情改变生活 勤于除菌洗手 懒于化妆 Nippon Com
塑料包装会不会传播冠状病毒
新型肺炎 北里大学验证并公开各种消毒剂对新冠病毒的灭活效果 客观日本
第三届进博会花王展台亮点揭秘 风尚 风尚网 中国高端时尚生活门户网站
Ktt4im4ds07v4m
宝洁 花王 尤妮佳等跨国卫生用品企业驰援中国疫情防控 中婴网
美司法部首例针对新冠病毒执法行动 关闭欺诈性疫苗网站 网易科技
花王 中国 捐款100万元支援疫情防控 手机新浪网
我国领馆点赞东航福冈营业部接力日本花王爱心捐赠 中国民航网
花王持续关注并为疫情防控捐款捐物 公益时报网
日本药妆 善用6种消毒除菌商品 健康管理从自身做起 Matcha 日本旅游网络杂志
最强跨界 花王成功获得抑制新冠病毒感染抗体 不明觉厉 每日头条
花王蒸汽眼罩16片装大容量无香型热卖5盒直邮美国到手价 北美省钱快报
花王香港 全新 萬潔靈家居消毒濕紙巾 登場
Bn Yxd38gbwsm
科学家们开发出可以杀死新冠病毒的抗体 手机新浪网
年初新冠状病毒预防缓冲区建立理论与实践 家居清洁 什么值得买
前线直击 武汉中南医院全力救治新型冠状病毒感染的肺炎患者 大众网
美国绑架全世界放水十二年 如今将被新冠病毒总清算 新潮沉思录 知乎
日本药妆 善用6种消毒除菌商品 健康管理从自身做起 Matcha 日本旅游网络杂志
花王liese 泡泡染发剂 Yesstyle
中国香料香精化妆品工业协会
日本诺奖级成果能转化为新冠治疗药吗 日经中文网
战 疫 情 岱岳区家庭医生在行动 头条 Ai岱岳
花王股份 顾菁申请辞去公司总经理职务肖姣君接任 每经网
日本日化考察 花王公司发言人提示 过度使用洗手液可能影响健康 翔正国际海外商务考察 商业新知


